
|
REVISION HISTORY |
|||
|
Revision |
Revised Date |
Section |
Description of Change |
|
00 |
17/05/2021 |
NA |
First Submission |
|
01 |
10/06/2021 |
|
Addressed ET & IEC comments |
|
02 |
30/06/2021 |
|
Addressed ET & IEC comments |
|
03 |
01/09/2021 |
|
- 1.2 "The Works do not involve any land formation nor surcharge operation." Is added - 1.18 “…. on a regular basis….” - 4.3 bullet points r. & s. are added - Appendix 6 "Implementation Schedule of Major Waste Management Measures" was updated - Appendix 7 "Method Statement for stockpiling and transportation of excavated materials and other construction wastes" was added |
|
04 |
10/11/2021 |
5.3 |
GPS |
|
|
|
Table 3.2 |
"Alternative Disposal Ground (Other Project)" added |
|
05 |
20/12/2021 |
5.3 |
GPS |
|
|
|
5.4 |
Illegal Dumping and Landfilling of C&D Materials |
|
|
|
Appendix 6 |
"WM4" of Appendix 6 (Implementation Schedule) was updated and revised |
|
06 |
25/01/2022 |
|
- 5.1 Revised - 5.3 Revised - Appendix 1 cover and org. chart updated - Appendix 5 Revised - Appendix 6 Revised - 4.3 Updated |
|
07 |
23/02/2022 |
|
- 5.3 Revised - Appendix 1 of the Appendix List - Appendix 1 Covering Title - Appendix 6 |
|
|
|
|
|
|
|
|
|
|
|
|
|
|
|
|
|
|
|
|
CONTENT
1.3.
Purposes of the Waste Management Plan
1.4.
Waste Management Requirements and Guidelines
2. Organization
for Site Management
2.1.
Site Organization and Responsibilities
3. IDENTIFICATION AND CLASSIFICATION OF WASTE GENERATED
FROM THE CONSTRUCTION ACTIVITIES
3.1.
Waste Arising from the Construction Activities
3.1.2.
Construction & Demolition Material (C&DM) 6
3.2.
Designated Waste Disposal Facilities and Disposal Criteria
4. PROPOSAL
FOR WASTE MANAGEMENT
4.1
Waste Management Hierarchy
4.2
Design and Planning of Construction Works
4.3.
Waste Minimization Measures and Good Site Practice
4.5
Promotion and Training on Waste Management
5.
TRIP TICKET SYSTEM AND RECORDING
5.4
Illegal Dumping and Landfilling of C&D Materials
6.
EVENT CONTINGENCY PLAN FOR NON-COMPLIANCE AND COMPLAINT
6.1
Handling Procedure for Non-compliance and Complaint
APPENDIX
This Waste Management Plan (“WMP”) details the C&D material disposal arrangement and procedures to be employed by Build King – Richwell Civil Joint Venture (BKRCJV) to control and manage C&D waste disposal activity arise during the construction of the Contract No. NL/2020/05 Tung Chung New Town Extension – Site Formation and Infrastructure Works at Ma Wan Chung.
The works mainly comprise:
(i) Site clearance (including, but not limited to, the demolition of the existing building structures);
(ii) Site formation works for Area 23 with associated geotechnical works;
(iii) Widening of Tung Chung Road North with associated geotechnical works;
(iv) Construction of carpark at Ma Wan Chung, and associated road works and geotechnical works;
(v) Carry out road improvement works and drainage works at Chung Yan Road;
(vi) Construction of open space at Tung Chung Area 29A and the coastal pedestrian access;
(vii) Renovation works of existing site offices and promenade improvement works;
(viii) Yard Waste Disposal and Treatment;
(ix) Ground investigation, geotechnical and building instrumentation monitoring works;
(x) Associated civil, geotechnical, structural, building services systems, electrical and mechanical engineering and landscaping works; and
(xi) Implementation of environmental mitigation measures, environmental monitoring and audit programme for the works mentioned above.
The Works do not involve any land formation nor surcharge operation.
1.3 Purpose of the Waste Management Plan
This WMP provides necessary technical information guidance and instructions to designated personnel who are responsible for the management of Construction and Demolition Materials (C&DM).
The aims of this Waste Management Plan are: -
§ To ensure that all construction site personnel will avoid and / or minimise the on-site generation of Construction and Demolition (C&D) material;
§ To identify various types of wastes;
§ To reuse and recycle the C&D and excavated materials, and to keep the construction site clean and tidy, and
§ To propose proper methods of collecting, transportation and disposal of C&D wastes generated from the Project.
BKRC JV will comply with the following legislations, code of practices, guidelines, practical notes and technical circulars during construction period.
Statutory requirements
• Waste Disposal Ordinance (Cap. 354) and its subsidiary regulations;
• Waste Disposal (Chemical Waste) (General) Regulation (Cap. 354C);
• Public Health and Municipal Services Ordinance – Public Cleansing and Prevention of Nuisances Regulation (Cap. 132BK);
• Land (Miscellaneous Provisions) Ordinance) (Cap. 28);
• Dumping at Sea Ordinance (Cap. 466); and
• Dangerous Goods Ordinance (Cap.295)
Codes of Practice, Circulars and Guidelines
BKRCJV will meet all relevant requirements by consulting the following codes of practice, technical circulars and guidelines:
a. Environment, Transport and Works Bureau Technical Circular (Works) No. 19/2005 – Environmental Management on Construction Sites;
b. Project Administration Handbook for Civil Engineering Works”, 2020 Edition, CEDD, Chapter 4 Section 4.1.3 – Management of Construction and demolition Material Including Rock;
c. Development Bureau Technical Circular (Works) No. 6/2010 – Trip Ticket System for Disposal of Construction and Demolition Material;
d. Environment, Transport and Works Bureau Technical Circular (Works) No. 24/2004 – Specifications Facilitating the Use of Concrete Paving Units Made of Recycled Aggregates;
e. Works Bureau Technical Circular No. 12/2002 – Specifications Facilitating the Use of Recycled Aggregates;
f. Development Bureau Technical Circular (Works) No. 8/2010 – Enhanced Specification for Site Cleanliness and Tidiness;
g. Works Bureau Technical Circular No. 19/2001 – Metallic Site Hoardings and Signboards;
h. Works Bureau Technical Circular No. 12/2000 – Fill Management;
i. Works Bureau Technical Circular No. 04/1998A – Use of Public Fill in Reclamation and Earth Filling Projects;
j. Works Bureau Technical Circular No. 04/1998 – Use of Public Fill in Reclamation and Earth Filling Projects;
k. Works Bureau Technical Circular No. 16/1996 – Wet Soil in Public Dumps;
l. Works Bureau Technical Circular No. 02/1993B – Public Filling Facilities;
m. Works Bureau Technical Circular No. 02/1993 – Public Dumps;
n. Project Administration Handbook for Civil Engineering Works”, 2020 Edition, CEDD, Chapter 4 Section 4.13 & Appendix 4.14 – The Use of Tropical Hardwood on Construction Sites;
o. A Guide to the Registration of Chemical Waste Producers;
p. A Guide to the Chemical Waste Control Scheme;
q. Code of Practice on the Packaging, Labeling and Storage of Chemical Wastes;
r. Code of Practice on the Handling, Transportation and Disposal of Asbestos Waste – (Cap 354, Section 35) and,
s. Chapter 9 “Environment” of Hong Kong Planning and Standards Guidelines, Hong Kong Government.
t. Guidelines on Yard Waste Reduction and Treatment
BKRCJV will observe all applicable statutory requirements, legislation and associated regulations, and/or code of practices with regard to the waste to be generated in the construction activities. BKRCJV will also apply for all necessary permits and licenses under these ordinances / regulations.
1.5 License Requirements
Where appropriate, BKRCJV will apply for all permits and licenses required under the following legislation for the handling and disposal of waste arising from the Project:
a. Chemical Waste Producer Registration under the Waste Disposal (Chemical Waste) (General) Regulation; and,
b. License to Collect and Transport Chemical Waste under Waste Disposal Ordinance
c. Public Dumping License under the Land (Miscellaneous Provisions) Ordinance.
A licensed chemical waste collector will be appointed for the disposal of chemical waste. Upon classification of any types of chemical waste as dangerous goods under the Dangerous Goods Ordinance, the handling of these wastes will comply with all the requirements of the ordinance and its regulations.
2. Organization for Site Management
This Section provides an outline of the roles and responsibilities of the major site staff involved with the management of C&DM arising from the Project.
2.1 Site Organization and Responsibility
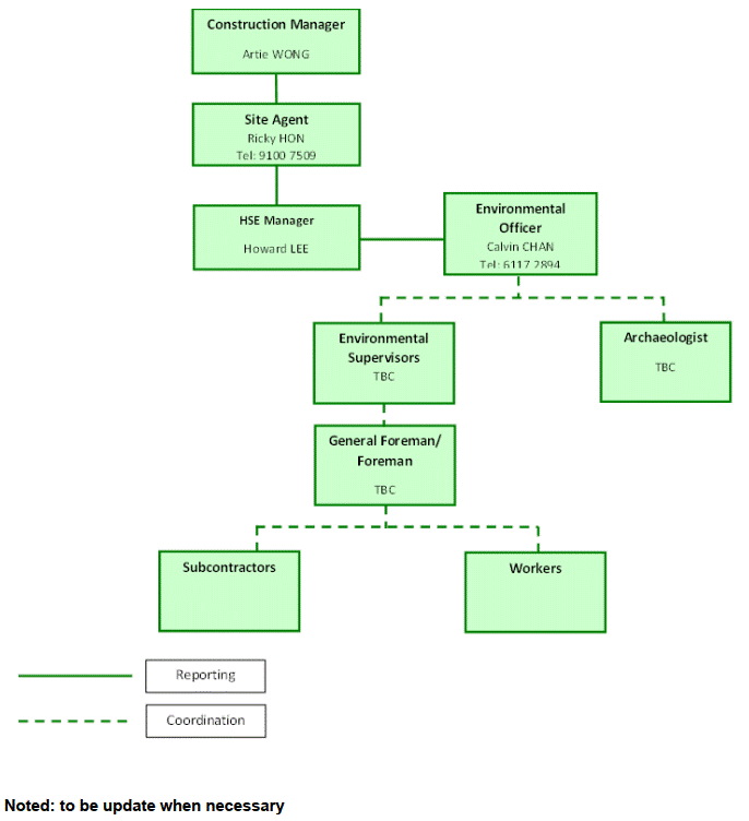
The Project Manager / Deputy Project Manager will have the overall responsibility to ensure that the requirements of the WMP are properly implemented. The Site Agent will act as the Waste Manager for the Contract. The Construction Team Leader acts as Deputy Waste Manager and Team Leader of the Environmental Team for overall control of waste management practices to ensure compliance with the contract requirements. The Environmental Officer and Environmental Supervisor will communicate and coordinate with ET on waste management for environmental monitoring and audit. The responsibilities of key site staff for the WMP are listed as follows: (see Appendix 1 of Project Environmental Organization Chart).
Project Manager PM / Construction Manager CM (Chairman)
The PM / CM will maintain overall control of all aspects of the construction activities and will oversee the implementation of the WMP. He is also responsible for ensuring that there are adequate resources available for the implementation of the WMP. He will also chair the ad hoc meeting(s) with the Supervising Officer's Representatives to discuss the WMP.
Site Agent, SA (Deputy Chairman)
The Site Agent will be responsible for management and control of the construction activities in relation to waste management and mitigation measures. He will be responsible for assigning other team members to assist him for supervision and enforcement of the on-site waste management practices. The Site Agent will be responsible for:
• Identification and classification of all possible wastes arising from the construction activities
• Analysis of effectiveness, efficiency and reliability of waste reduction programme
• Obtaining all necessary licenses and permits for the handling and disposal of wastes
• Planning for on-site segregation, sorting and storage of wastes
• Ensure that the on-site waste management practices are in compliance with all legislations and requirements of the Contract
• Carry out quarterly internal auditing for the implementation of WMP
• Provide resources to the implementation and control of the WMP
Environmental Officer, EO
• Overview in relation to waste management and Report to the SA
• Direct ES and GF as appropriate in supervising and enforcing the on-site mitigation measures
• Ensure all disposal records be promptly available for record or/and action as necessary
• Prepare, implement and update the WMP
• Update the Waste Flow Table and Use of Timber Record
• Verify waste management activities and related results to comply with planned arrangements
• Arrange and provide the environmental training including the site specific induction training and toolbox talks
• Organize environmental promotional activities
• Liaise on all matters relating to complaint, enquiry and non-compliance
• Carry out environmental system audits
Environmental Supervisor, ES; Safety Officer, SO and Safety Supervisor, SS (Team Member)
• Identify statutory requirements, contract requirements and corporation requirements
• Identify material that can be recycled, re-use and returned
• Arrange re-use, recycle and return work
• Monitor sub-contractors and workers to implement according to WMP
• Conduct waste management briefing to all site staff and workers
• Carry out quarterly internal auditing for the implementation of WMP
General Foreman, GF (Team Member)
• Prepare location plans for storage of building materials to avoid or minimize construction materials damage on site
• Ensure WMP is implemented and maintained
• Instruct relevant parties to solve management problems
• Instruct and monitor sub-contractors and workers to implement according to WMP
• Carry out monthly review for the implementation of WMP
Foremen, FN (Team Member)
• Assist General Foreman to prepare location plans for storage of building materials to avoid or minimize relevant materials damage on site
• Arrange sorting facilities for waste materials re-use and recycling
• Arrange waste materials storage areas and disposal of waste materials according to trip-ticket System
• Ensure that daily site cleanliness and tidiness are implemented
• Instruct and monitor sub-contractors and workers to implement according to WMP
• Carry out weekly review for site cleanliness and tidiness
Subcontractor Representatives, SR (Team Member)
• Ensure that construction waste are properly sorted out and disposed
• Ensure that construction waste are properly reused and recycled
• Coordinate with foremen to rectify and take follow-up actions for identified waste management issues
• Provide adequate resources for the implementation of WMP
• Direct and supervise workers to implement according to WMP
Workers, WR
• Follow the instructions given by General Foreman, Foremen or Subcontractor Representatives to carry out waste management issue on site
• Reduce construction waste generation on site if possible
• Ensure that construction waste are properly sorted, re-used, recycled or returned on site
• Maintain good housekeeping of the workplaces after daily work activities
3.0 Identification and Classification of Waste Generated from the Construction Activities
3.1 Waste Arising from the Construction Activities
Major activities that will generate waste from this Project include site clearance, excavation, formwork construction for concreting, etc.; which can be divided into distinct categories based on their composition as follows:
• Excavated materials from foundation work and underground services works;
• C&DM from demolition, structural, architectural and external works;
• Chemical waste from maintenance of plant and equipment; and
• General refuse from construction works.
• Chemical waste from construction works
A summary of the estimated quantities of C&DM to be generated from the construction and demolition work under the Project and the tentative C&DM disposal programme is attached in Appendix 2.
The excavated material generated from excavation will consist of soil and rock materials which will, as far as practicable, be reused on-site for the backfilling works. Excavated material will also be generated from foundation work, underground services works and even any temporary works for excavation.
3.1.2 Construction & Demolition Materials (C&DM)
C&DMs include inert public fill materials such as bricks, rubble, concrete and non-inert C&DM such as wood, steel, vegetation, floating refuse, office and work force waste etc.
The majority of C&DM will arise during site clearance, demolition and excavation works.
The workforce will likely generate general refuse comprising food scraps, waste paper, empty containers, etc.
The maintenance and servicing of construction plant and equipment generates chemical waste, for instance, cleaning fluids, solvents, and lubrication oil and used batteries. The maintenance of vehicles also uses common chemicals, oil, lubricants and paints for this purpose. A licensed chemical waste collector would be employed for collection of chemical waste.
The handling / management of each waste type are detailed in Section 4.
Yard Waste including (a) Grass clippings, leaves, bushes, shrubs and twigs; (b) Tree trunks and branches; (c) Tree stumps shall be sorted on site for the purpose of recycling and should not be considered as waste for disposal except for the parts of plant carrying contaminants, chemical residues, diseases or pests. Yard waste without contaminants, chemical residues, diseases or pests shall be disposed of at site for reuse or recycling, accepted local recycled wood/wood-plastic-composite manufacturer(s) / EPD’s Organic Resource Recovery Facility (ORRC).
A Temporary Yard Waste Disposal Workshop will be set up to cut and shredded into wood chips in order to meet the collection requirement of recycling outlets. A 3-Bin Composting System will also be set up to collect, sort and chip yard waste appropriate for composting.
Yard Waste Handling and Disposal Plan will be submitted separately.
3.2 Designated Waste Disposal Facilities and Disposal Criteria
The designation of disposal facilities as stipulated in the Waste Disposal (Designated Waste Disposal Facility) Regulation (Cap 354L) and Particular Specification clause 25.25S(1) are listed below:
|
C&DM |
Inert |
Non-Inert |
Chemical Waste |
Yard Waste |
|
Disposal Facilities |
Alternative Disposal Ground (Other Project)/ Tuen Mun Area 38 Fill Bank |
North East New Territories (NENT) Landfill |
Chemical Waste Treatment Facility located at Tsing Yi |
accepted local recycled wood / wood-plastic-composite manufacturers(s) / EPD’s Organic Resource Recovery Facility (ORRC) / depots / EPD’s Animal Waste Composting Plant (AWCP) /facilities |
BKRCJV will also comply with the following requirement when delivery of construction waste to the Public Filling Facility or Landfills:
(1) Any over-sized inert C&DMs will be broken down to less than 250mm in size so as to facilities its re-use by reclamation or earth-filling.
(2) BKRCJV will implement proper measures to ensure that the dump trucks delivering C&DMs are not overloaded. The measures include the checking of load cell before leaving of construction site.
(3) Mixed C&DM should be sorted at source to reduce the inert content to less than 30% by weight as far as practicable before they are delivery to landfills.
(4) The C&DM delivered for landfill disposal shall contain no free water and the liquid content shall not exceed 70% by weight.
4. Proposal for Waste Management
4.1 Waste Management Hierarchy
BKRCJV will implement appropriate waste management practices according to the nature and category of wastes arising. Waste management options will be selected according to the widely accepted hierarchy shown by Table 4.1 below.
Table
4.1 Waste Management Hierarchy

The hierarchy will be used to evaluate waste management options for the minimization of waste generation. By the implementation of this hierarchy, the overall construction cost will be reduced by avoiding the over-ordering of construction materials and the handling and disposing of unnecessary waste.
4.2 Design and Planning of Construction Works
Prior to commencement of works, BKRCJV will carefully consider the construction methodology, demolition procedures and programme to assess the waste generation during works and study the available opportunity to reduce waste arising. Good work planning will, not only result in a better estimation of materials required for the works, but also contribute to the performance of the works in the first instance so as to avoid abortive activity.
Prior to the commencement of works, the location and necessary facilities for construction material storage, sorting and temporary waste collection will be planned and implemented. The opportunity for the reuse and recycling of the waste material on site and off site will be carefully studied.
4.3 Waste Minimization Measures and Good Site Practice
Good management and site practice can prevent the over generation of waste. Waste reduction is best achieved at the planning and design stage as well as by ensuring the implementation of good site practice. The good site management to be adopted will include: -
a. Nomination of an approved personnel, such as a site manager, to be responsible for the implementation of good site practices, arrangements for collection and effective disposal to an appropriate facility, of all wastes generated at the site;
b. Training of site personnel in site cleanliness, appropriate waste management procedures and concepts of waste reduction, reuse and recycling;
c. Using the correct amount of raw materials at the correct time and the recording of materials flow to minimize over ordering. The construction materials will be stocked carefully to prevent damage or contamination. During the works, only exact quantity of materials will be collected and if necessary, any surplus will be returned to stock after consideration of its use;
d. Maximizing the utilization of materials and the avoidance of unnecessary cutting such that off- cuts will be used when short lengths or a small quantity of materials are required;
e. A preference for reusable non-timber formwork such as steel formwork or plastic facing;
f. Sorting of all excavated / demolition materials to recover the inert portion (e.g. soil and broken rock) for reuse on site whenever possible or disposal to designed outlets (e.g. public filling areas). Recover all metal, cardboard and paper on site and properly stored in dry and clean conditions temporarily for later collection by recycling contractors;
g. Segregation and storage of constituents of C&DM in appropriate containers, skips or stockpiles to enhance the opportunity for reuse and recycling of materials or their proper disposal. Sufficient protective measures provided in the storage area for sorting to avoid damage or contamination;
h. Collection of aluminum cans, paper waste and plastic bottles by site staff, and provision of separately labelled bins to segregate these wastes from other general refuse arising from the work force;
i. Provision of a designated waste working team to collect the refuse on site regularly;
j. Removal of all other un-reusable C&DM off site as soon as practicable in order to optimize the use of the on-site storage space;
k. Implementation of the trip-ticket system to ensure that the dumping / filling location is used so as to prevent fly tipping. The security guard will ensure only dump trucks with properly completed trip-tickets can leave the site. Wherever practicable, weighing equipment will be provided at the site entrance to accurately record the amount of C&DM transported off site. The trip-tickets, with valid stamp from an agreed dumping / filling location, will be collected upon return and appropriately filed in the site records;
l. During the storage and transportation of waste, a tarpaulin covering or enclosed containers will be used to minimize fugitive dust emission;
m. Unused chemicals or those with remaining functional capacity will be retained for reuse. The chemicals will be separated for special handling and appropriate treatment at the Chemical Waste Treatment Facilities (CWTF);
n. The setting up of special control measures to regulate storage, labelling, transport and the disposal of classified chemical waste such as paint residues, lubricants or other oil waste including the registration as a chemical waste producer and the disposal of such wastes by a licensed collector to CWTF;
o. Imposition of penalty system on Contractors’ improper behaviours when illegal dumping and landfilling outside their respective construction sites, i.e. on nearby farmlands and riverbanks, are reported;
p. Regular cleaning and maintenance programme for drainage systems, sumps and oil interceptors;
q. The amount of waste reused, recycled or disposed will be recorded regularly.
r. Maximizing the use of excavated material for backfilling within site including but not limited to pile caps, formation, retaining wall, slope, etc, as far as practicable.
s. Maximizing the use of excavated material to other sites and will be transported to alternative disposal ground for reuse.
Mitigation measures according to the EIA will be implemented on site. The details are summarized in Appendix 5. The implementation schedule of major waste management measures is shown in Appendix 6. Method Statement for stockpiling and transportation of excavated materials and other construction wastes is shown in Appendix 7
Storage, collection and transportation of the C&DM will be carefully planned and implemented to minimize any adverse impact upon the environment. The generated C&DM will be sorted on site and C&DM for recycling as appropriate in accordance with ETWB TCW No. 19/2005, or subsequent disposal at approved strategic landfills. Wherever practicable, SA will arrange the segregation of these wastes on site in order to maximize the recovery of reusable and recyclable materials. Separate areas will be designated for segregation and storage where site-specific conditions allow.
The segregated types of C&DM will be stored in separate covered storage areas to avoid possible cross contamination and loss due to windblown and fugitive dust. If the C&DM are to be temporarily stored in piles on site, they will either be covered with a tarpaulin or watered regularly to prevent the emission of fugitive dust. SA will ensure that C&DM are removed from their origin and processed at designated points in a timely manner.
Recyclable materials such as steel mesh, reinforcement bars, window frames, railing, banisters, and wooden planks will be separated from other C&DM. These materials will be either reused on site or collected by an external licensed waste recycling agent. If an external recycling agent is required, details of the nominated company will be submitted to the Project Manager/ Supervisor.
Sufficient space will be provided to accommodate the separation of inert and non-inert materials and a unique access checkpoint with security control. The SA will manage the waste sorting facilities and promptly remove all the sorted and processed materials arising from or in connection with the works from the site to minimize the extent of temporary stockpiling on the site. The categories of C&DM to be sorted within the waste sorting facilities include:
• Inert materials consisting of earth, building debris, rock fragments, concrete bricks, tiles, masonry and mortar etc;
• Metals;
• Paper/Cardboards; and,
• Timber.
• Waste from Landscaping Works
Following the sorting of these wastes, they will be sent separately for reuse and recycling, processing or disposed of as described in the following sections.
Other than large waste sorting facilities, BKRCJV will provide refuse and recycling bins respectively to collect different types of refuse generated by the site office and the workforce. These will include bins to collect general refuse such as food waste and recycling bins to collect waste paper separately, plastic bottles and aluminium cans. These bins will be provided in common areas where the wastes are commonly generated such as site offices, workshops, canteen and other site accommodation areas for the workers.
(I) Inert C&DMs
Excavated Material
Following waste sorting, the remaining inert C&DM will be managed as follows:
In order to minimize the amount of excess excavated material, the priority for the management options of excess excavated material will be as followings: -
a. Suitable excavated material will be stored for backfilling purposes;
b. Excessive excavated material will be transported to other sites for reuse as approved by the Project Manager/ Supervisor; whilst the ET, IEC and EPD would be informed.
Concrete Waste
The surplus concrete after each concrete pour will be used for some minor pre-cast elements where practicable. Dry concrete waste, including broken concrete from demolition works, will be sorted out from the other wastes for reuse in site temporary road construction.
(II) Non-Inert C&DMs
Timber Waste
As far as possible, BKRCJV will avoid, reduce and minimize the use of timber in temporary works construction. Where the timber is used for this purpose or for one process / activity with an estimated quantity exceeding 5m3, BKRCJV will submit a method statement to the Project Manager/ Supervisor for agreement prior to the commencement of the works.
A description, justification and the estimated quantity for every work process / activity requiring the use of timber for temporary works construction.
Metal Wastes
BKRCJV will avoid and reduce metal waste during the design, planning and construction process. Cut metal or steel bar will be considered for re-use in temporary or minor works on site. When metal waste has arisen on site, it will be sorted and collected daily by an assigned work team and stored in a designated storage area for subsequent use or collection by recycling contractors.
General Refuse and C&DM
Un-recyclable, non-inert C&DM, i.e. C&DM, floating refuse and general refuse, which mainly consists of food waste, aluminium cans and waste paper, will be generated from construction activities, workers and the site office.
The C&DM will be temporarily stored and containers or skips will be provided for temporary waste storage to prevent odour, pest and windblown litter.
Office waste will be reduced through the recycling of paper. Sacks for waste paper and baskets for reusable papers will be provided in the Site office. General refuse including food and domestic waste will be stored in enclosed bins or compaction units separate from the construction and chemical wastes. Lunch boxes, plastic bottles, containers, plastic sheets and foam will be sorted and stored in separately labelled bins for subsequent recycling. Reputable recycle contractors will be employed to collect recyclable materials. The amount of waste to be recycled will be recorded, controlled and monitored through the maintenance of WFT.
The general refuse and the un-recyclable C&DM will be collected and disposed of on a regular basis to minimize the likelihood of odour, pests and litter. They will be transported and disposed of by a licensed waste hauler. A trip-ticket system to trace the transportation and destination of the waste will be implemented and the burning of refuse on the site will be strictly prohibited.
Yard Waste
Yard Waste including (a) Grass clippings, leaves, bushes, shrubs and twigs; (b) Tree trunks and branches; (c) Tree stumps shall be sorted on site for the purpose of recycling and should not be considered as waste for disposal except for the parts of plant carrying contaminants, chemical residues, diseases or pests.
For chemical waste produced by a process, as defined by Schedule 1 of the Waste Disposal (Chemical Waste) (General) Regulation, a ‘Chemical Waste Producer’ registration will be made with EPD.
Chemical wastes are likely to be generated during maintenance of plant and equipment and these may include spent filter cartridges containing heavy metals, asbestos waste, spent batteries, used mechanical oil, cleaning fluid, spent solvents, lubricating oil and paints and paint containers.
All chemical wastes generated on site will be stored and labelled in accordance with the Code of Practice on the Packaging, Labelling and Storage of Chemical Waste published by EPD. All workers involved in the handling of chemical waste will be trained properly and will be provided with appropriate protective clothing.
The sorting and segregation of chemical waste will be carried out on site to ensure the waste is appropriately handled, labelled and treated prior to disposal off-site. The recoverable chemical wastes such as oil, paint and solvent, will be separated from other chemical wastes and an EPD licensed chemical waste collector will be employed to collect the chemical waste.
Storage of Chemical Waste
Chemical waste will be stored at designated storage areas in accordance with the Code of Practice on the Packaging, Labelling and Storage of Chemical Waste. The containers to be used for the storage of chemical waste will:
a. be suitable for the substance they are holding, resistant to corrosion and be maintained in a good condition and kept securely closed;
b. have a capacity of less than 450L unless the specifications have been approved by the EPD; and,
c. display a label in English and Chinese in accordance with instructions prescribed in Schedule 2 of the Regulations.
The storage area for chemical waste will:
a. be clearly labelled and used solely for the storage of chemical waste;
b. be enclosed on at least three sides;
c. have an impermeable floor and be bunded to accommodate 110% of the volume of the largest container or 20% by volume of the chemical waste stored in that area, whichever is greater;
d. have adequate ventilation;
e. be covered to prevent rainfall entering (water collected within the bund must be tested and disposed as chemical waste if necessary); and
f. be arranged so that incompatible materials are adequately separated.
Disposal of Chemical Waste
A licensed waste collector will be employed to deliver the chemical waste to legal treatment facilities. Waste dry battery (road flash light) and Waste Oil will be transported to Approved Facility for handling purpose. The trip-ticket system will be strictly implemented to ensure the chemical waste is transported by and to proper agents. Trip tickets issued for every chemical waste collection will be retained and filed for future reference and inspection.
Please refer to Section 5.2 for the recording system of C&DM and waste. A sample of the Monthly Waste Flow Table and Record of Timber Usage is given at Appendix 3.
All hazardous materials generated from the demolition works shall be sorted and handled properly. For the grits and any other depositions collected from the existing facilities, Admission Ticket shall be applied to deliver such special waste to designated landfill site.
BKRCJV will conduct a risk analysis and produce a method statement specifying the safe method of use and all associated precautions to be implemented.
BKRCJV will ensure that material safety data sheets are available and hazard identification labels will be properly affixed to all storage containers.
Should workers be involved in the use, handling of, or exposure to hazardous substances, then the relevant information, training and proper personal protective equipment shall be provided accordingly.
The quantities of hazardous substances on the Site shall be kept to a minimum as far as is possible and practicable.
Strictly
follow the guidelines provided by the material suppliers or the relevant
Material Safety Data Sheet for use and storage of the hazardous material.
4.5 Promotion and Training on Waste Management
4.5.1 Environmental Training
The EO and ES are responsible for carrying out the environmental training on waste management. They will analyse the problem and the detailed need of waste management training for the employees, consult with their departmental managers, and seek advice from the senior management.
The environmental training plan shall be reviewed quarterly by the EO in consultation with the Site Agent to identify and review training needs of the construction activities and to introduce new training program.
Site Specific Induction Training
The site Specific Environmental Induction Training provided by the EO covering but not limited to environmental and waste management including the implementation of waste management plan, handling of special waste and trip ticket system will be conducted for all site staff and workers employed for the Works or in connection with the Contract. Refresher training for the aforesaid area will be provided by the EO in every six months.
The training content should also cover the subjects such as organization structure, duties and responsibilities, measures, targets, in-house rules and regulations.
Tool box talk
Workers will receive environmental toolbox talks conducted by the respective front line Foreman, EO/ES. The toolbox talks will focus on different trade and activities and enhance environmental awareness amongst operatives.
Environmental information
• Display and update appropriate Environmental Signs/Posters at the site entrances and relative works area.
• Environmental news, agenda and minutes of Site Safety Environmental Committee Meeting, emergency, environmental promotion activities will display on site safety bulletin board
• Daily Morning Briefing is an individual workforce gathering in the morning assembly prior to work start to be conducted by the General Foreman/ Foreman or gangers. Daily morning briefing will deliver environmental messages, environmental hazards identified and environmental pollution precaution measures to workforce.
Environmental Award
The “Safety and Environmental Star – Worker Award” would be held to promote safety and environmental awareness of individual worker. The performance of the worker on waste management would also be reviewed. The assessment criteria will be based on observation by EO/ES, area foremen report and recommendation from their direct employer and written assessment of safety and environmental knowledge.
5. TRIP TICKET SYSTEM AND RECORDING
For the transportation of public fill and C&DM, BKRCJV will implement and comply with the requirements of the Trip-Ticket System (TTS) stipulated in Development Bureau Technical Circular (Works) No. 6/2010. A standalone Site Management Plan for implementation of TTS will be established which should be reviewed and updated on monthly basis.
The manpower resources for TTS
(1) A senior staff member (with at least two-year experience in site management) / EO fully responsible for implementing and overseeing the operation of the TTS; and
(2) Experienced person(s) to man each exit from the Site for the purpose of checking every truck carrying C&DM leaving the Site so as to ensure that the truck driver bears a duly completed signed Trip Ticket (CHIT).
General Procedure of the TTS
The procedures for implementation of the TTS are as follows:-
(1) BKRCJV will establish site procedures to ensure that each truckload of C&DM leaving the Site will bear a duly completed CHIT / Disposal Delivery Form (DDF). BKRCJV will also establish a mechanism to ensure timely retrieval of the CHIT / DDF and/or receipt from the disposal grounds. The person(s) who man the exit(s) shall record the CHIT/ DDF no., the vehicle registration mark and the departure time of every truck carrying C&DMs leaving the Site.
(2) The CHIT shall be used for disposal of C&DM at a prescribed facility as defined under the Waste Disposal (Charges for Disposal of Construction Waste) Regulation (Cap. 354N) (hereinafter referred to as "prescribed facility") and the Particular Specification, Sample of the CHIT is given in Appendix 4.
(3) Where the inert C&DM is delivered to other sites for reuse as approved by the Project Manager, a special designed ticket (i.e. similar to the Chit) will be deployed and the mechanism and procedure is also similar to the Chit system.
The procedures of the TTS (for prescribed facility – NENT Landfill)
a) For each truckload of C&DMs leaving the Site, all truck drivers must bear a duly completed CHIT.
b) A daily record of disposal of C&DMs shall be maintained from the Site including CHIT numbers, vehicle registration marks, drivers' particulars, approximate volume, C&DMs type, designated disposal ground, departure time from the Site, actual disposal ground and arrival time at disposal ground. The appointed designated person(s) shall complete Part I of the Daily Record Summary (DRS) in duplicate and inform the Engineer's staff before departure of the vehicle.
c) The JV's staff shall sign Part I of the DRS before departure of the trucks, or to suit site operations at other time to be agreed between the Project Manager and BKRCJV.
d) The truck shall proceed to the disposal ground as stipulated in the Contract. If the C&DM accord with the acceptance criteria, disposal of the materials will be permitted and the facility operator will give the Contractor's truck driver a Transaction Record Slip and stamp the CHIT. When the disposal of waste is not permitted (rejected by facility operator due to overloading or non-compliance with relevant acceptance criteria, closure of facility etc.), the truck will go back to the construction site and the Contractor will sort out an appropriate mitigation measure.
e) The information recorded in the DRS shall be checked against available information including site records/register and data from EPD's website [https://www.epd.gov.hk/epd/misc/cdm/scheme.htm#j].
f) EO/ES shall complete Part 2 of the DRS form for submission to the Project Manager / Supervisor within 1 working day after the records are posted at the EPD web-site.
g) Where an irregularity is observed or where requested by the Project Manager / Supervisor under special circumstances (e.g. a CHIT has been issued but there is no disposal record at the disposal ground), BKRCJV shall submit to the Project Manager / Supervisor within 5 working days after the recorded date of disposal the supporting evidence such as duly stamped CHIT and/or the Transaction Record Slip (where relevant) to confirm proper completion of the delivery trips in question, or within 2 working days after the Project Manager / Supervisor has requested for such evidence, whichever is later. A fax copy of the CHIT or Transaction Record Slip is acceptable, unless otherwise directed by the Project Manager / Supervisor.
Informing the Truck Drivers
BKRCJV will write to all truck drivers whom he has engaged for removal of C&DMs from the Site and draw their attention to the following particular points:
(a) Each truck carrying C&DM leaving the Site for a disposal ground must bear a duly completed and stamped DDF, irrespective of the location and nature of the disposal ground.
(b) The C&DM must be disposed of at the disposal grounds as stipulated in the CHIT.
(c) What constitutes an improper disposal and that the Public Fill Committee (PFC) will consider revoking the Dumping License from the holder of the offending trucks.
(d) Truck drivers must bear a valid Dumping License which he can apply from the Civil Engineering and Development Department (CEDD).
(e) The Contractor will inform the truck drivers that all dump trucks engaged on site shall be equipped with GPS or equivalent automatic system for real time tracking and monitoring of their travel routings and parking locations to prohibit illegal dumping and landfilling of C&D materials.
A agreed sample of the “CHIT” and Daily Summary Table (DRS) is given at Appendix 4.
BKRCJV will record the quantities of C&DM generated each month, using the monthly summary “Waste Flow Table” (WFT) BKRCJV shall complete the monthly summary WFT.
The following records will be kept by BKRCJV for inspection and reporting as necessary by the Environmental Team or the Project Manager / Supervisor:
• Waste disposal permits or licenses
• Record of trip tickets for C&DM disposed off-site
• Record of trip tickets for chemical waste disposed off-site
• Record of non-compliance of the WMP
• Record of corrective action taken to rectify any non-compliance
• Record of the admission tickets usage.
BKRCJV will provide, operate and maintain a video recording system at each vehicular exit/entrance with gate(s) installed with the following essential features to record all trucks leaving the Site:
• The video cameras used in the system will be of high resolution, lowlight and colour type
• Power back up shall be provided to cater for accidental breakdown of the power supply to the system
• Videos captured by the system will be recorded continuously without break except with the agreement of the SA, or in month during which where is no disposal of C&DM off the Site for the entire month
• Videos will be captured in a format acceptable to the Project Manager / Supervisor
• The registration mark of each vehicle leaving the site will be recorded
• The loading condition of dump trucks including empty trucks will be captured
• Securely protect the videos cameras from being damaged
• Provide the software and hardware for capturing the vehicle registration mark, and the time and date for the SA’s immediate taking and viewing of photograph of every truck leaving the Site and viewing the recorded videos
• Keep the videos record for at least 60 days and the photographs until such time as instructed by the Engineer Representative
• Post sufficient notices at conspicuous positions to notify the workers, drivers and staff about the purpose of the video recording system in accordance with data protection principles set out in the Personal Data (Privacy) Ordinance (Cap. 486).
According to the Environmental Permit EP-519/2016 Conditions 2.24 (vi-vii), all dump trucks engaged on site will be equipped with Global Positioning System (GPS) or equivalent automatic system for real time tracking and monitoring (RTTM) of their travel routings and parking locations to prohibit illegal dumping and landfilling of C&D materials.
The GPS installed on dump trucks will transmit self-monitoring data direct from the truck to the control center through GPRS mobile communication network.
The RTTM system allows the Contractor and the users to carry out round-the-clock monitoring of the movement of dump trucks by accessing to the designated website. This will ensure that any irregularities can be immediately identified and rectified without delay.
The RTTM system employs hot standby configuration. Two identical servers are used to handle and store data reported from GPS. Application software, such as web user interface, is provided by a standalone web server. The web user interface enables users to view the data record and analyze the data records.
The system is connected to the internet via two separate broadband networks. Each network is protected by network firewall. The firewall prevents unauthorized access to the system and route connection requests to the appropriate servers.
Real-time Vehicle Location with Cluster, signal refresh in every 30 second, time, license plate number, Electronic scale for every trip of trucks carrying C&D materials for disposal from site will be recorded. It enables relevant parties (PM, ET, IEC and the Contractor) to view the exact location of the fleet from the Website/ Application at any time, and monitor driver activity and routing. Track Reply with Graph and detail track report history for the routing of every delivery will be downloaded and recorded, and retrievable for inspection.
Geofences will be set for the designated disposal locations, i.e. NENT Landfill and TM38 Fill Bank, and other locations approved by the Project Manager / Supervisor. Geofences are designated areas that can be defined on a map. They can either be a certain radius around a single point or any shape that create from several points. When trucks enter/ trigger the Geo-fencing Zone, GPS data such as travelling routes, travelling time for every delivery, etc. via the Automatic Notification System will be recorded. An alert email will be sent to ET, IEC, the Project Manager / Supervisor, the contractor and surveillance team at the end of each working day if the dump truck does not reach designated disposal locations after leaving the project site. Environmental Officer (EO) / Environmental Supervisor (ES) will analyze the GPS data such as travel routings, parking locations, etc. on a daily basis. The corresponding historical GPS vehicle location data will be maintained for at least 6 months after any C&D material disposal trips for retrieval if needed. EO/ ES will also consolidate the GPS data with the Trip Ticket System by merging the corresponding chit number/ DDF number, vehicle number, truck build-in weight record, recorded weight of the transaction (Government Facility) or other accepted/ designated disposal ground, etc. for the purpose of cross-checking and analyzing the time used for the delivery, traffic routing, weight different for any irregularities and suspected illegal dumping situation. It ensures that the trucks are disposing of the C&D material to the designated disposal locations after leaving the site. Also, ET, IEC, the Project Manager / Supervisor, the contractor and surveillance team can track the real-time position of the trucks on the web-based application.
To ensure that all C&D materials are disposed of at the designated disposal locations, at the end of each working day, in case that any dump truck does NOT reach the designated disposal locations after leaving the project site, the GPS monitoring system will automatically generate alert through email to the relevant parties (e.g. ET, IEC, Project Manager, contractor, surveillance team, etc.) for follow up on any suspected irregularity and illegal dumping situation. The information of automatic notification includes relevant details, such as vehicle licence plate, event time, vehicle location, etc. Prohibited Zone on Tung Chung Road (section of Tung Chung Road south of Shek Mun Kap Road and all roads in south Lantau) or other areas designated as prohibited zones in Tung Chung can be set by the real time tracking and monitoring (RTTM) system, and signal (by email) will be sent to the ET, IEC, Project Manager, contractor, surveillance team or other default users immediately once any irregularities / non-compliance are triggered. The notification emails records of the C&D materials disposal by trucks are to be checked by EO/ ES to confirm whether all the dump trucks travel to the designated disposal locations after leaving the construction site.
5.4 Illegal Dumping and Landfilling
of C&D Materials
Surveillance
Team, appointed under EP Condition 2.6, will conduct regular site inspections to
identify and report immediately to IEC, the Project Manager / Supervisor
and the Director of Environmental Protection through email on suspected illegal
dumping and landfilling of C&D materials within the Project site throughout
the construction phase.
6.0 EVENT CONTINGENCY PLAN FOR NON-COMPLIANCE AND COMPLAINT
6.1 Handling Procedure for Non-compliance and Complaint
A Contingency Group will be set up to respond to non-compliance and complaints on waste management and other environmental issues.
In the Event of Non-Compliance:
1. If any non-compliance is observed during site inspection by the Project Manager / Supervisor or CEDD, the EO/ES will raise a Corrective & Preventive Action Report (CPAR) to SA;
2. The PM will notify and liaise with the SA of non-compliance to obtain proposals and a response to the CPAR;
3. The EO will notify SA if the non-compliance is an exceedance of the stipulated requirements. In such cases, a copy of the CPAR will be issued to the Project Manager / Supervisor as a Notification of Non- compliance (NNC);
4. After receipt of the NNC, the SA will propose corrective actions for the non-compliance in line with the JV’s CPAR and implement the proposed corrective actions once they have been agreed by the Project Manager / Supervisor;
5. If the implementation of the corrective actions is satisfactory, the non-compliance record (CPAR) will be closed accordingly;
6. The SA/EO will propose preventive actions within 3 working days if it has not been already included within the JV’s response after the closure of the non-compliance records; and
7. The SA/EO will record CPARs accordingly in the CPAR log sheet.
8. Environmental Team (ET), Independent Environmental Checker (IEC) and Project Manager / Supervisor should be notified immediately in case of the event of non-compliance.
In the Event of Complaint
1. Complaint related to environmental management will be collected by the EO/ES. The complaint will be referred to the SA for carrying out complaint investigation procedures;
2. The SA will log complaint and date of receipt onto the complaint database and inform the SM and the Project Manager / Supervisor immediately within 2 working day;
3. Within 2 working day after receipt of the notification of compliant, the EO/ES will identify the source of the problem and provide the Project Manager / Supervisor relevant works site information, e.g. types and locations of construction works;
4. If the complaint is valid and due to project works, the EO/ES will liaise with SA to propose corrective actions/mitigation measures to the Project Manager / Supervisor. The SA will implement the mitigation measures once they have been agreed;
5. The EO/ES will report the investigation results and subsequent actions taken, to the Project Manager / Supervisor after the implementation of mitigation measures; and
6. If no further comments or complaints are received from the complainant within 20 days after responding to the complainant, close the complaint record.
7. Environmental Team (ET), Independent Environmental Checker (IEC) and Project Manager / Supervisor should be notified immediately in case of the event of complaint.
Follow-up actions to be taken by the Contractor and Dump Truck Drivers for Committing Suspected Offences relating to Illegal Dumping and Landfilling of C&D materials
1. The dump truck drivers will be asked to explain for the suspected offences relating to illegal dumping and landfilling of C&D materials. An investigation report will then be prepared by the EO and submit to the Project Manager / Supervisor within 2 working days.
2. The Contractor will discuss with the Project Manager / Supervisor for the follow up actions (e.g. warning letter, cease operation, etc.) if required.
General Foreman and EO/ES will conduct weekly site inspections to ensure this WMP is properly followed. In addition to internal audit will be performed to review the effectiveness on the implementation of this WMP:-
• Internal audits will be performed in line with the WMP by an experienced senior staff.
• Audits will be planned to by Environmental Officer determine when and where to audits which are scheduled on the basis of the status and importance of the activity
• Audit comprises of document review, site inspection and discussion with responsible person, so as to address all key elements of the WMP and implementation of procedures and maintenance of records
• Environmental Officer will monitor the status of completion of the follow-up action programme after internal auditing
• Result of audits will be taken into account for management review for reviewing the implementation status and the effectiveness of the audit system
The waste
(generated from construction activities) handling procedures documented in this
stand- alone WMP will be incorporated into the Environmental Management Plan
and the effectiveness of waste management and implementation of trip ticket
system will be discussed and reviewed during the SSEMC and SSEC meetings on
monthly basis.
Project Environmental Organisation Chart of Build King – Richwell Civil Joint Venture (BKRJV) for Waste Management
c&dm disposal programme
(Estimation for the whole project period)

monthly summary of waste flow table and summary table for use of timber in temporary works


sample of chit and daily summary record


MITIGATION MEASURES
Mitigation Measures in Construction Phase
1.1 The mitigation measures for construction phase are recommended based on the waste management hierarchy principles. Recommendations of good site practices, waste reduction measures as well as the waste transportation, storage and collection are described below.
Good Site Practices
1.2 Adverse waste management implications are not expected, provided that good site practices are strictly implemented. The following good site practices are recommended throughout the construction activities:
u nomination of an approved personnel, such as a site manager, to be responsible for the implementation of good site practices, arrangements for collection and effective disposal to an appropriate facility, of all wastes generated at the site;
u Training of site personnel in site cleanliness, appropriate waste management procedures and concepts of waste reduction, reuse and recycling;
u provision of sufficient waste disposal points and regular collection for disposal;
u imposition of penalty system on Contractors’ improper behaviours when illegal dumping and landfilling outside their respective construction sites, i.e. on nearby farmlands and riverbanks, are reported;
u appropriate measures to minimize windblown litter and dust during transportation of waste by either covering trucks or by transporting wastes in enclosed containers;
u regular cleaning and maintenance programme for drainage systems, sumps and oil interceptors; and
u the contractor should prepare a Waste Management Plan (WMP) as part of the Environmental Management Plan (EMP) in accordance with the ETWB TC(W) No. 19/2005 for construction phase. The EMP should be submitted to the Engineer for approval. Mitigation measures proposed in the EIA Report and the EM&A Manual should be adopted.
Waste Reduction Measures
1.3 Amount of waste generation can be significant reduced through good management and control. Waste reduction is best achieved at the planning and design phase, as well as by ensuring the implementation of good site practices. The following recommendations are proposed to achieve reduction:
u segregate and store different types of waste in different containers, skip or stockpiles to enhance reuse or recycling of materials and their proper disposal;
u proper storage and site practices to minimize the potential for damage and contamination of construction materials;
u plan and stock construction materials carefully to minimize amount of waste generated and avoid unnecessary generation of waste;
u sort out demolition debris and excavated materials from demolition works to recover reusable/recyclable portions (i.e. soil, broken concrete, metal etc.);
u provide training to workers on the importance of appropriate waste management procedures, including waste reduction, reuse and recycling.
1.4 In addition to the above measures, specific mitigation measures are recommended for the specific waste types so as to minimize environmental impacts during handling, transportation and disposal of waste.
Storage, Collection and Transportation of Waste
1.5 Storage of waste on site may induce adverse environmental implications if not properly managed. The following recommendation should be implemented to minimize the impacts:
u waste such as soil should be handled and stored well to ensure secure containment; and
u depends on actual site activities, certain locations within the site area would be used for storage of waste to enhance reuse. However, there would not be any designated location for storage of waste, and the storage locations would need to be adjusted to suite actual site conditions.
1.6 The collection and transportation of waste from works area to respective disposal sites may also induce adverse environmental impacts if not properly managed. The following recommendation should be implemented to minimize the impacts:
u remove waste in timely manner;
u employ the trucks with cover or enclosed containers for waste transportation;
u obtain relevant waste disposal permits from the appropriate authorities; and
u disposal of waste should be done at licensed waste disposal facilities.
1.7 In addition to the above measures, other specific mitigation measures on handling the excavated and C&D materials, chemical waste and materials generated from construction phase are recommended in the following subsections.
C&D Materials
1.8 Wherever practicable, C&D materials should be segregated from other wastes to avoid contamination and ensure acceptability at Public Fill Reception Facilities areas or reclamation sites. The following mitigation measures should be implemented in handling the excavated and C&D materials:
u maintain temporary stockpiles and reuse excavated fill material for backfilling;
u carry out on-site sorting;
u make provisions in the Contract documents to allow and promote the use of recycled aggregates where appropriate; and
u implement a trip-ticket system for each works contract to ensure that the disposal of C&D materials are properly documented and verified, so as to avoid the illegal dumping and landfilling of C&D materials on farmlands/ riverbanks at TCW.
1.9 Details of the recommended on-site sorting and reuse of C&D materials is given below:
On-site Sorting of C&D Materials
1.10 All C&D materials arising from the construction would be sorted on-site to recover the inert C&D materials and reusable and recyclable materials prior to disposal off-site. Non-inert portion of C&D materials should also be reused whenever possible and be disposed of at landfills as a last resort.
1.11 The Contractor would be responsible for devising a system to work for on-site sorting of C&D materials and promptly remove all sorted and processed material arising from the construction activities to minimize temporary stocking on-site. It is recommended that the system should include the identification of the source of generation, estimated quantity, arrangement for on-site sorting and/ or collection, temporary storage areas, and frequency of collection by recycling Contractors or frequency of removal off-site.
Reuse of C&D Materials
1.12 Based on the construction programme, all inert C&D materials would be best reused on-site during the whole construction phase to minimize offsite disposal of inert C&D materials. Should there be any surpluses C&D material necessary for off-site disposal, it is recommended to be disposed at public fill reception facilities.
Use of Standard Formwork and Planning of Construction Materials Purchasing
1.13 Standard formwork should also be used as far as practicable in order to minimize the arising of C&D waste. The use of more durable formwork (e.g. metal hoarding) or plastic facing should be encouraged in order to enhance the possibility of recycling. The purchasing of construction materials should be carefully planned in order to avoid over ordering and wastage.
Provision of Wheel Wash Facilities
1.14 Wheel wash facilities have to be provided at the site entrance before the trucks leaving the works area. Dust disturbance due to the trucks transportation to the public road network could be minimized by such arrangement.
Excavated Contaminated Soil
1.15 Land Contamination issue is subject to site investigation conducted prior to construction. Guidelines/ Recommendations stipulated in land contamination guidelines/manual and other land contamination plans/ reports are required to be implemented prior to the construction phase to minimize any potential exposure to contaminated soils or groundwater.
Chemical Waste
1.16 For those processes which generated chemical waste, it may be possible to find alternatives to eliminate the use of chemicals, to reduce the generation quantities or to select a chemical type of less impact on environment, health and safety as far as possible.
1.17 If chemical wastes are produced at the construction site, the Contractors should register with EPD as chemical waste producers. Chemical wastes should be stored in appropriate containers and collected by a licensed chemical waste collector. Chemical wastes (e.g. spent lubricant oil) should be recycled at an appropriate facility as far as possible, while the chemical waste that cannot be recycled should be disposed of at either the CWTC, or another licensed facility, in accordance with the Waste Disposal (Chemical Waste) (General) Regulation.
General Refuse
1.18 General refuse should be stored in enclosed bins separately from construction and chemical wastes. Recycling bins should also be placed to encourage recycling. Preferably enclosed and covered areas should be provided for general refuse collection and routine cleaning for these areas should also be implemented to keep areas clean. A reputable waste collector should be employed to remove general refuse on a regular basis. It is expected that such arrangements would minimize potential environmental impacts.
IMPLEMENTATION SCHEDULE OF MAJOR WASTE MANAGEMENT MEASURES





Method Statement for stockpiling and transportation of excavated materials and other construction wastes
Method Statement for Stockpiling and Transportation
of Excavated Materials and Other Construction Waste
1. Scope of Work
In accordance with Section 4.3 of the EM&A Manual, a method statement for stockpiling and transportation of excavated materials and other construction wastes should be included in the Waste Management Plan (WMP) and shall be approved before the commencement of construction work. This method statement describes the followings:
- Stockpiling
- Transportation of Excavated Materials
- Transportation of Other Construction Waste
2. Construction Sequence of Works
2.1 Stockpiling
- The excavated material generated from excavation will consist of soil, rock and concrete debris materials which will , as far as practicable, be reused on-site for the backfilling works.
- Excavated material will be generated from site formation work, slope excavation work, foundation work, underground services works and any temporary works for excavation. Any surplus excavated material will be temporarily stored in a designated area and would be engaged for backfilling.
- The spoil will be stored in 2 m high maximum and the slope surface will be kept in 1:2 as far as possible.
- When amber rainstorm signal or higher is hoisted, protective measures would be provided on slope surface against rainwater such as covered with tarpaulin or plastic sheet, erecting the temporary shelter, additional of pumps to drain out rainwater, etc.
2.2 Transportation of Excavated Materials
- Excessive excavated material will be transported to other sites (alternative disposal ground) for reuse as approved by the Project Manager/ Supervisor; whilst the ET, IEC and EPD would be informed.
- The excavated material will be wet or covered by tarpaulin sheeting when it is dry in order to control dust suppression in work area.
- Truck(s) loaded with excavated materials would be covered with mechanical cover before leaving the site in order to prevent dust emission.
- For the transportation of excavated materials, BKRCJV will implement and comply with the requirements of the Trip-Ticket System (TTS) stipulated in Development Bureau Technical Circular (Works) No. 6/2010. A standalone Site Management Plan for implementation of Trip-Ticket System (SMPTTS) will be established which should be reviewed and updated on monthly basis.
2.3 Transportation of Other Construction Waste
General refuse and C&DM
- Non-recyclable, non-inert C&DM and general refuse, which mainly consists of food waste , aluminum cans, waste paper, and demolition waste will be generated from construction activities , workers and the site office.
- The C&DM will be temporarily stored, and containers or skips will be provided for temporary waste storage to prevent odour, pest and windblown litter.
- Office waste will be reduced through the recycling of paper. Sacks for waste paper and baskets for reusable papers will be provided in the Site office. General refuse including food and domestic waste will be stored in enclosed bins or compaction units separate from the construction and chemical wastes. Lunch boxes, plastic bottles, containers, plastic sheets and foam will be sorted and stored in separately labeled bins, as far as possible, for subsequent recycling as far as practicable. Reputable recycle contractors will be employed to collect recyclable materials. The amount of waste recycled will be recorded, controlled and monitored through the maintenance of WFT.
- The general refuse and the non-recyclable C&DM will be collected and disposed of on a regular basis to minimize the likelihood of odour, pests and litter. They will be transported and disposed of by a licensed waste hauler. A trip-ticket system to trace the transportation and destination of the waste will be implemented and burning of refuse on the site will be strictly prohibited.
Chemical Waste
- For chemical waste produced by a process, as defined by Schedule 1 of the Waste Disposal (Chemical Waste) (General) Regulation, chemical Waste Producer registration will be made.
- Chemical wastes are likely to be generated during maintenance of plant and equipment, painting work and these may include spent filter cartridges containing heavy metals, asbestos waste, spent batteries, used mechanical oil, cleaning fluid, spent solvents, lubricating oil and paints and paint containers.
- All chemical wastes generated on site will be stored and labeled in accordance with the Code of Practice on the Packaging, Labeling and Storage of Chemical Waste published by EPD. All workers involved in the handling of chemical waste will be trained properly and will be provided with appropriate personal protective equipment.
- The sorting and segregation of chemical waste will be carried out on site to ensure the waste is appropriately handled, labeled and treated prior to disposal off-site. The recoverable chemical wastes such as oil, paint and solvent, will be separated from other chemical wastes and an EPD licensed chemical waste collector will be employed to collect the chemical waste.
- Chemical waste will be stored at designated storage areas in accordance with the Code of Practice on the Packaging, Labeling and Storage of Chemical Waste. The containers to be used for the storage of chemical waste will:
n be suitable for the substance they are holding, resistant to corrosion and be maintained in a good condition and kept securely closed
n have a capacity of less than 450L unless the specifications have been approved by the EPD and,
n display a label in English and Chinese in accordance with instructions prescribed in Schedule 2 of the Regulations.
- The storage area for chemical waste will:
n be clearly labeled and used solely for the storage of chemical waste﹔
n be enclosed on at least three sides﹔
n have an impermeable floor and be bunded to accommodate 110% of the volume of the largest container or 20% by volume of the chemical waste stored in that area, whichever is greater﹔
n have adequate ventilation﹔
n be covered to prevent rainfall entering (water collected within the bund must be tested and disposed as chemical waste if necessary); and
n be arranged so that incompatible materials are adequately separated.
A licensed waste collector will be employed to deliver the chemical waste to legal treatment facilities, i.e. Chemical Waste Treatment Facility located at Tsing Yi. The trip ticket system will be strictly implemented to ensure the chemical waste is transported by and to proper agents. Trip tickets issued for every chemical waste collection will be retained and filed for future reference and inspection.