
|
REVISION HISTORY |
|||
|
Revision |
Revised Date |
Section |
Description of Change |
|
00 |
07/06/2021 |
NA |
First Submission |
|
01 |
02/07/2021 |
|
Addressed ET & IEC comments 3.3 amended “….by ET” Table 4.1 was updated Appendix 2 was updated |
|
02 |
15/07/2021 |
|
Addressed ET & IEC comments |
|
03 |
28/07/2021 |
3.2 |
Addressed EPD comment to use one e-mail for Contract 5 & 6 |
|
|
|
|
|
|
|
|
|
|
|
|
|
|
|
|
|
|
|
|
|
|
|
|
|
|
|
|
|
|
|
|
|
|
|
|
|
|
|
|
|
|
|
|
|
|
|
|
|
|
|
|
|
|
|
|
|
|
|
|
|
|
|
|
|
|
|
|
|
|
|
|
|
|
|
|
|
|
|
|
|
|
|
|
|
|
|
|
|
|
|
|
|
|
|
|
|
|
|
|
|
|
|
|
|
|
|
|
|
|
|
|
|
|
|
CONTENT
2. THE COMPLAINT MANAGEMENT PROCESS
2.1.
Overall Complaint Handling Process Flow Chart
3. Stage 1 -
Receiving the Complaint
3.1.
Dedicated Complaint Hotline for the Project
3.2.
Dedicated Email Channel for the Project
3.3.
Environmental Complaint Received from EPD
3.4.
Environmental Complaint Received from Other Channels
4. Stage 2 –
Assessing the Complaint
4.1.
Screening and Referring the Complaint
4.2.
Acknowledging Receipt of the Environmental Complaint
5. Stage 3 –
Investigating the Complaint
5.1.
Conducting an Investigation
6. Stage 4 –
Resolving the Complaint
6.1.
Deciding on the Appropriate Action (s)
6.2.
Preparing the Environmental Complaint Investigation report
6.3.
Independent/ External Review
APPENDIX
|
- |
||
|
- |
Dedicated Complaint Hotline for the Project – Operation Flow Chart |
This Complaint Management Plan (CMP) details complaint management process to be deployed by Build King – Richwell Civil Joint Venture (BKRCJV) during the construction of the Contract No. NL/2020/05 Tung Chung New Town Extension – Site Formation and Infrastructure Works at Ma Wan Chung.
The Environmental Impact Assessment (EIA) Report (Register No.: AEIAR-196/2016) prepared for the “Tung Chung New Town Extension” (the project) has been approved by the Director of Environmental Protection, and an Environmental Permit (Permit No.: EP- 519/2016) has been issued for the project under the Environmental Impact Assessment Ordinance. Pursuant to Condition 2.1 of the Environmental Permit (EP), BKRCJV is required to formulate and deposit a detailed CMP which include a dedicated complaint hotline and an email channel for timely response to complaints. The requirement related to complaints handling involves providing the means to ensure timely investigation and response to environmental complaints.
The works mainly comprise:
(i) Site clearance (including, but not limited to, the demolition of the existing building structures);
(ii) Site formation works for Area 23 with associated geotechnical works;
(iii) Widening of Tung Chung Road North with associated geotechnical works;
(iv) Construction of carpark at Ma Wan Chung, and associated road works and geotechnical works;
(v) Carry out road improvement works and drainage works at Chung Yan Road;
(vi) Construction of open space at Tung Chung Area 29A and the coastal pedestrian access;
(vii) Renovation works of existing site offices and promenade improvement works;
(viii) Yard Waste Disposal and Treatment;
(ix) Ground investigation, geotechnical and building instrumentation monitoring works;
(x) Associated civil, geotechnical, structural, building services systems, electrical and mechanical engineering and landscaping works; and
(xi) Implementation of environmental mitigation measures, environmental monitoring and audit programme for the works mentioned above.
As specified in Condition 2.1 of the EP:
“The Permit Holder shall also, no later than one month before the commencement of construction of the Project, formulate and deposit a detailed Complaint Management Plan (The Plan) with the Director. The Plan shall include a dedicated complaint hotline and an email channel for timely response to complaints.”
This CMP sets out the complaint management process for the project.
The key parties involved in the CMP and their overall roles and responsibilities are presented in Table 1.1.
Table 1.1 Key Parties Involved in the CMP
|
Party |
Roles and Responsibilities |
|
CEDD / Project Manager (PM) |
The CEDD, as the project proponent, bears the overall responsibility for the project, and has to assure that the CMP is issued and followed by all the relevant parties of the project. |
|
Environmental Team (ET) |
The ET is responsible for consulting and reviewing the proposed remedial measures, carrying out additional monitoring and audit, and recording the findings as part of the EM&A process. |
|
Independent Environmental Checker (IEC) |
The IEC is responsible for auditing the complaints handling, investigation, reporting process and the effectiveness of mitigation measures implemented by the Contractor. |
|
The Contractors |
The Contractor is responsible for setting up and managing the dedicated complaint hotline and email channel. The Contractors have the primary responsibility for implementing the required mitigation measures and ensuring their works comply with all environmental legislation and the EP requirements as well as any additional conditions specified in their works contracts. The Contractors are responsible for providing all necessary input / information to the ET as part of the complaint investigation process. The Contractors are also required to implement all mitigation measures, corrective actions or any additional measures required to address environmental complaints. |
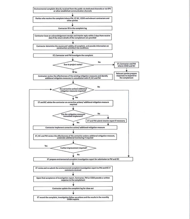
As part of the EM&A requirements of the project, the overall environmental complaint handling process is shown in Figure 2.1.

Figure 2.1 Overall Environmental Complaint Handling Process Flow Chart
Details of each of the stages in the handling process are described in the following sections. A detailed environmental complaint handling flow chart is shown in Appendix 1.
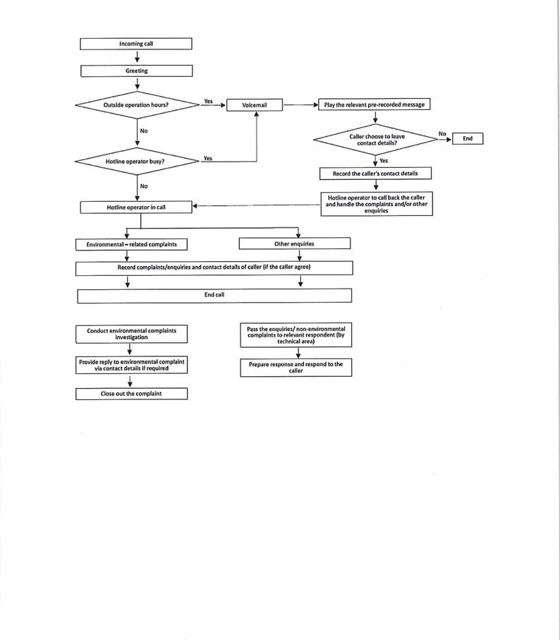
3.1 Dedicated Complaint Hotline for the Project
The public can raise environmental complaints that are related to the project via telephone. The Contractor established a dedicated complaint hotline for receiving any public comments. The dedicated hotline number is provided below. This dedicated complaint hotline is also publicised on the dedicated project website.
Dedicated Complaint Hotline Number: 9326 1161
The dedicated complaint hotline is managed by the Contractor. All calls will be received and recorded by the Contractor during operation hours. The operation hours of the hotline are from 08:30 to 17:30, Monday to Saturday except public holiday during the construction period of the Tung Chung New Town Extension – Site Formation and Infrastructure Works at Ma Wan Chung project. Any missed calls (such as when the line is busy or when the call is received outside the operating hours) will be directed to a voicemail system where callers can leave their contact details for the Contractor to return calls. The operation flow chart for the dedicated hotline is shown in Appendix 2.
3.2 Dedicated Email Channel for the Project
The Contractor had set up a dedicated email channel, managed by the Contractor, for receiving written environmental comments raised by the public. The dedicated email address is provided below.
Dedicated Email Address: general.enquiry@tcw.c5c6.hk
3.3 Environmental Complaint Received from EPD
Members of the public may choose to submit complaints on the project to EPD via EPD’s general environmental complaint channel. All complaints referred to the ET from EPD will be recorded by the Contractor and a reply will be issued to EPD to confirm receipt of the complaint by ET.
3.4 Environmental Complaint Received from Other Channels
Environmental complaints may also be received from other communication channels such as via the Community Liaison Group (CLG) and Professional Liaison Group (PLG), or referred from other sources. All written complaints received from such other channels will be passed directly to the Contractor. For any questions or comments received from CLG / PLG members during CLG / PLG meetings, these will be responded directly in the meetings or in subsequent CLG / PLG meetings. For any other non-written complaints, the complainant will be referred to the dedicated complaint hotline and / or email channel for registering their complaint.
The Contractor maintains a record on all environmental complaints in the complaint log-book and register. A unique reference number shall be created to help track the complaint. The reference number shall be created according to the date (yyyy/mm/dd), “05” represents Contract NL/2020/05, and the complaint case number. An example of the complaint reference number is shown below:
Reference number for complaint received on 12 May 2021: 20210512/05/001
The Contractor keeps the log-book and register for ET and IEC verification. The complaint log-book and register includes but is not limited to the following:
l Details of the complaint received
l Details of the complainant (if known)
l Description of the complaint
l The relevant parties for referring the complaint; and
l Details of the responses and actions required/ taken
4.1 Screening and Referring the Complaint
Once a complaint is received, it must be logged, defined and categorised as soon as possible, before referring to the appropriate party. Table 4.1 lists the relevant parties for referring complaints and other enquiries and suggestions to.
Table 4.1: Guideline for Referring Complaints and other Enquiries & Suggestions
|
Type |
Description |
Contractor to refer cases to |
|
|
Environmental-related |
Complaints |
Complaint about environmental issues/ compliance of the construction works or site activities (e.g. dust pollution, construction plant emissions, construction noise, effluent discharge, suspended solid, oil and chemical spillage) |
Relevant Contractor(s) and notify ET, IEC, PM and CEDD |
|
Enquiries and Suggestions |
Enquiries / suggestions about environmental issues of the construction works or site activities |
PM |
|
|
Non-environmental-related |
Complaints, enquiries and suggestions about the project itself that is not environmental-related |
PM |
|
|
Project unrelated |
Complaint or enquiry not related to the project |
PM |
|
4.2 Acknowledging Receipt of the Environmental Complaint
Where a return postal address, fax number and / or email address of the complainant is provided, the Contractor shall issue an interim reply within 3 working days to acknowledge receipt and notify the complainant of the referral of their complaint to other relevant parties where appropriate.
5.1 Conducting an Investigation
As illustrated in Figure 5.1, the starting point for complaint investigation is to collect all relevant information. Based on the details of the complaint received, the Contractor should collect the required information from the relevant parties, including details related to the construction activities and site conditions that may have a bearing on the complaint, as well as the mitigation measures currently implemented on site. During the complaint investigation work, the Contractor shall provide all necessary information for the completion of investigation report. The ET should also review the relevant environmental monitoring data of nearby monitoring stations to ascertain if there are any associated changes or environmental exceedances that may be linked to the complaint.
Based on the aforementioned information obtained, the ET shall assess whether the source of the problem is likely to be due to the construction activities of the project, and also ascertain which specific works sites and / or activities are the likely causes.
To verify the information obtained and whether the source of the problem is actually due to the construction activities of the project, the ET should conduct site visit with Contractor(s) and actively check for the source of the problem, and whether the relevant mitigation measures have been properly implemented by the Contractor. The ET should also check the effectiveness and adequacy of the existing mitigation measures implemented.
Figure 5.1: Investigation Stage Process flow Chart

6.1 Deciding on the Appropriate Action (s)
Based on the findings of the complaint investigation described in Section 5, appropriate action(s), if any, should be recommended by the ET. The relevant action(s) would depend on the findings of the complaint investigation and might include the followings:
Ø Corrective actions on mitigation measures implemented by the Contractor(s)
Ø Recommendations for additional mitigation measures in consultation with the ET, IEC and PM
Ø Additional site visits and environmental monitoring to verify the updated situation and the effectiveness of the additional mitigation measures / corrective actions, if required
If mitigation measures are identified as required during in the investigation by the ET, the Contractor should promptly carry out the mitigation works. PM should ensure that the measures have been carried out by the Contractor.
6.2 Preparing the Environmental Complaint Investigation report
For every environmental complaint that is confirmed to be valid and due to the project’s activities, the ET shall compile an environmental complaint investigation report containing all the relevant information and responses from the relevant parties and the follow up actions taken.
The key areas to be covered in the environmental complaint investigation report includes but not limited to the followings:
Ø Details of the complaint received such as received channel, date, time etc.;
Ø Details of the complainant such as name, contact number, email etc. (if known);
Ø Description of the complaint such as date, time, location, complaint circumstances etc.;
Ø Details of the information from the relevant Contractor(s) and the investigation findings;
Ø Details of the mitigation measures, additional monitoring and follow up actions where applicable; and
Ø Recommendations to prevent re-occurrence of similar complaint.
If the complaint is referred from EPD, the Contractor to prepare interim report on the status of the complaint investigation and follow-up actions stipulated above, including the details of the remedial measures and additional monitoring identified or already taken, for submission to EPD. The final complaint investigation report shall be certified by the ET and verified by the IEC and send to CEDD for information before submission to EPD by the ET for EPD’s record.
6.3 Independent/ External Review
Independent audit of the complaint investigation process and the report will be conducted by the IEC. The IEC will also audit and verify the effectiveness of the existing and additional mitigation measures implemented to minimize re-occurrence of similar complaints.
Upon final acceptance of the environmental complaint investigation report, the PM or CEDD shall provide a written response to the complainant (except in cases where the complaint is referred from EPD), and the ET shall update the record with details of the complaint investigation, follow up actions and other relevant information of the complaint in the complaint log-book. The time that would take to investigate a complaint depends on the circumstances involved and would be different for each individual case, still, a reply would be provided within 14 days from the receipt of the complaint and be provided with an update of the investigation, and would also be given the investigation results when available. For cases where the complaint is referred from EPD, the ET shall provide the final complaint investigation report (certified by the ETL and verified by the IEC) to EPD for their reply to the complainant.
The ET shall also summarizes the status of complaints received, including investigation findings and follow up actions taken, in the monthly EM&A reports, which are subject to review and verification by the IEC.
Environmental Complaint Handling
Flow Chart

Dedicated Complaint Hotline for the Project – Operation Flow Chart
